Expansões de Edgeworth para a distribuição Lomax
Esse trabalho foi apresentado na disciplina de teoria assintotica ministrada pelo Prof. Dr. Gauss Moutinho Cordeiro.
O objetivo deste trabalho é usar uma ferramenta matemática conhecida como expansão de Edgeworth em um conjunto de dados gerados a partir da distribuição lomax. Tal expansão permite obter uma função densidade de probabilidade com assimetria e curtose arbitrárias a partir de uma densidade normal.
Expansão de Edgeworth: Distribuição Lomax
As fórmulas a baixo são as expansões de Edgeworth para as funções densidade e de distribuição de uma soma padronizada $S_n^*$, respectivamente.
Função densidade de Edgeworth
$$f_{S_n^*} (y) = \phi (y) \left\lbrace 1+ \frac{\rho_3}{6\sqrt{n}} H_3 (y) + \frac{\rho_4}{24n} H_4 (y) + \frac{\rho_3^2}{72n} H_6 (y)\right\rbrace + O(n^{-3/2})$$
Função de distribuição de Edgeworth
$$ F_{S_n^*} (y) = \Phi(y) - \phi (y) \left\lbrace 1+ \frac{\rho_3}{6\sqrt{n}} H_2 (y) + \frac{\rho_4}{24n} H_3 (y) + \frac{\rho_3^2}{72n} H_5 (y)\right\rbrace + O(n^{-3/2})$$
Função densidade da lomax
A distribuição Lomax, também chamada de distribuição Pareto Tipo II, é uma distribuição de probabilidade de cauda pesada usada em negócios, economia, ciência atuarial, teoria de filas e modelagem de tráfego da Internet. O criador, Lomax (1987), utilizou a distribuição inicialmente em análises de dados de tempo de vida de falhas de negócios.
Uma variável aleatória $X$ segue a distribuição de Lomax com parâmetros $\lambda >0$ e $\alpha >0$ se sua função de probabilidade for dada por
$$f(x;\alpha,\lambda)={\alpha \over \lambda }\left[{1+{x \over \lambda }}\right]^{-(\alpha +1)}$$
A densidade pode ser reescrita de tal forma que mostre mais claramente a relação com a distribuição de Pareto Tipo I. Isso é:
$$f(x;\alpha,\lambda)={\alpha \lambda ^{\alpha }} \over {(x+\lambda )^{\alpha +1}}.$$
Os momentos da distribuição Lomax são obtidos pela Equação (4); É possível ver a demonstração analítica em Gradshteyn and Ryzhik (2007).
$$\mathbf{E}(X^r) = \dfrac{\alpha \lambda^r \Gamma(r+1) \Gamma(\alpha-r)}{\Gamma(\alpha +1)}, \hspace{0.5cm} \alpha>r$$
Logo, dado a Equação (5) a média e a variância de $X$, são, respectivamente, $$\mathbf{E}(x) = \frac{\lambda}{\alpha-1}, \hspace{0.5cm} \alpha>1$$
e $$Var(x) = {\begin{cases}{\dfrac{\lambda^{2}\alpha}{(\alpha -1)^{2}(\alpha -2)}} \hspace{0.5cm} \alpha >2\end{cases}}.$$
O coeficiente de assimetria da distribuição Lomax é dado por $$\rho_3= {\frac {2(1+\alpha )}{\alpha -3}},{\sqrt {\frac {\alpha -2}{\alpha }}}{\text{ para }}\alpha >3,$$
Respeitando a condição de existência, $\alpha>3$, a distribuição Lomax é sempre assimétrica à direita, independentemente dos valores dos parâmetros. O coeficiente de excesso de curtose da distribuição Lomax é $$\rho_4= \frac {6(\alpha ^{3}+\alpha ^{2}-6\alpha -2)}{\alpha (\alpha -3)(\alpha -4)}\hspace{0.5cm}{\text{ para }}\alpha >4$$
Respeitando a condição de existência, $\alpha>4$ a distribuição Lomax é leptocúrtico, independentemente dos valores dos parâmetros.
Além da função densidade há outras formas de se caracterizar as distribuições de probabilidade. Para tanto, pode-se utilizar a função geratriz de momentos, função de cumulantes ou a função de distribuição; vale notar que nem todas as distribuições de probabilidade possuem função geratriz de momentos. A função geratriz de momentos de $X$ é dada por $$M_X (t) = \alpha (-t \lambda)^\alpha e^{(-t\lambda)} \Gamma(-\alpha, -t \lambda)$$
e a função de cumulantes: $$K_X(t) = \log(M_Y (t))= \log (\alpha ) - \alpha \log(t\lambda) - t \lambda + \log(\Gamma(-\alpha, -t\lambda))$$
Função densidade de Edgeworth aplicada a lomax
$$f_{S_n^*} (y) = \phi (y) \left\lbrace 1+ \frac{\frac {2(1+\alpha )}{\alpha -3},{\sqrt {\frac {\alpha -2}{\alpha }}}}{6\sqrt{n}} H_3 (y) + \frac{\frac {6(\alpha ^{3}+\alpha ^{2}-6\alpha -2)}{\alpha (\alpha -3)(\alpha -4)}}{24n} H_4 (y) + \frac{\left({\frac {2(1+\alpha )}{\alpha -3}},{\sqrt {\frac {\alpha -2}{\alpha }}}\right)^2} {72n} H_6 (y)\right\rbrace$$
Função distribuição de Edgeworth aplicada a lomax
$$F_{S_n^*} (y) = \Phi (y) \left\lbrace 1+ \frac{\frac {2(1+\alpha )}{\alpha -3},{\sqrt {\frac {\alpha -2}{\alpha }}}}{6\sqrt{n}} H_2 (y) + \frac{\frac {6(\alpha ^{3}+\alpha ^{2}-6\alpha -2)}{\alpha (\alpha -3)(\alpha -4)}}{24n} H_3 (y) + \frac{\left({\frac {2(1+\alpha )}{\alpha -3}},{\sqrt {\frac {\alpha -2}{\alpha }}}\right)^2} {72n} H_5 (y)\right\rbrace$$
Além disso, a lomax tem varias relações com outras distribuições, algumas delas:
-
Pareto
-
Pareto generalizada
-
prime beta
-
distribuição F
-
distribuição q-exponencial
-
distribuição logística
-
Outras
Simulação
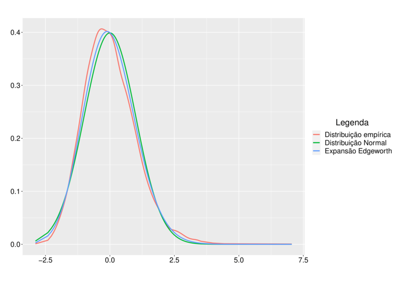
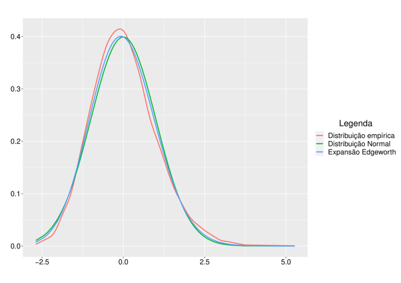
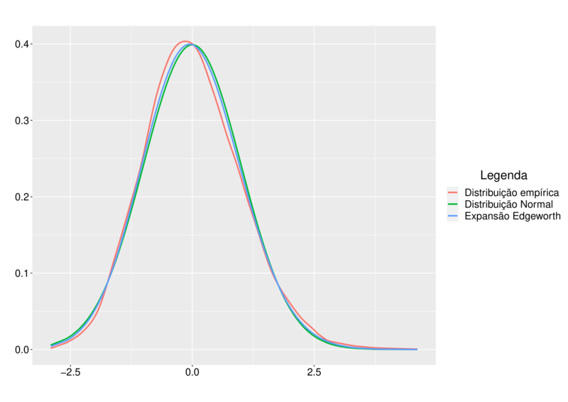
Sejam $X_1,…,X_n$ variáveis aleatórias com distribuição Lomax, com parâmetros $\lambda=5$, $\alpha=5$. As expansões de Edgeworth para a função densidade com tamanhos n=10, n=50, n=100 e n=200, são apresentadas na Figura a seguir.
n=10

n=50

n=100

n=200

algoritmo para a construção das funções densidade e de distribuição.
|
|
Distribuição Lomax
|
|
Aproximação Normal pela expansão de Edgeworth para n= 10, 25, 50 e 100.
Para n=10
|
|
Para n=25
|
|
Para n=50
|
|
Para n=100
|
|